Omnia. Derecho y sociedad
Revista de la Facultad de Ciencias Jurídicas
de la Universidad Católica de Salta (Argentina)
e-ISSN 2618-4699
                                          CC
Esta obra está bajo licencia internacional Creative Commons
Reconocimiento-NoComercial-CompartirIgual 4.0.

Resumen

Este trabajo tiene como objetivo pensar epistemológicamente la complejidad del Trabajo Social Forense. Para alcanzar el objetivo propuesto, la estrategia argumental está organizada del siguiente modo. Primero, se elabora la fundamentación teórica y conceptual de un meta-modelo epistemológico para pensar la ciencia y el conocimiento. Este metamodelo analiza e integra los conceptos de “juego de verdad”, elaborado por Michel Foucault; el concepto de marco epistémico, desarrollado en el campo de la epistemología constructivista por Jean Piaget y Rolando García, y el concepto de paradigma, elaborado por Edgar Morin en el desarrollo de su filosofía del pensamiento complejo. Segundo, se emplea el meta-modelo epistemológico para analizar tres concepciones de ciencia: el modelo cientificista, el modelo posmoderno y el modelo complejo. Finalmente, en tercer lugar, se propone epistemologar las prácticas del Trabajo Social Forense en el prisma del meta-modelo y los tres modelos epistemológicos conceptualizados.

Palabras clave: juego de verdad - marco epistémico - paradigma - pensamiento complejo - trabajo social forense

Abstract

This paper aims to think epistemologically about the complexity of forensic social work. In order to achieve the proposed objective, the argumentative strategy is organized as follows. First, we develop the theoretical and conceptual foundation of an epistemological meta-model for thinking about science and knowledge. This meta-model analyzes and integrates the concepts of “truth game”, developed by Michel Foucault; the concept of epistemic framework, developed in the field of constructivist epistemology by Jean Piaget and Rolando García, and the concept of paradigm proposed by Edgar Morin in the development of his philosophy of complex thought. Second, the epistemological meta-model is used to analyze three conceptions of science: the scientistic model, the postmodern model and the complex model. Finally, we epistemologically analyze the practices of forensic social work in the prism of the meta-model and the three conceptualized epistemological models.

Key words: truth game - epistemic framework – paradigm - complex thought - forensic social work

Sociedad/ Ensayo científico

Citar: Rodríguez Zoya, L. G; Rodríguez Zoya, P. G. (2025). Epistemologar la complejidad del Trabajo Social Forense. Omnia. Derecho y sociedad, 8(1-Especial), pp. 29-52.

Introducción

“El ‘trabajo social forense’ no es una ciencia. Los informes de intervención elaborados en la práctica del ‘trabajo social forense’ carecen de estatuto de cientificidad”. Denominemos a este enunciado “proposición provocadora”. El adjetivo “provocador” no es meramente decorativo; por el contrario, nos interesa rescatar el campo de sentido del término “que provoca, incita, estimula o excita”2 para precisar nuestro propósito analítico: provocar y estimular una reflexión epistemológica sobre nuestro modo de pensar y practicar la ciencia y el Trabajo Social forense.
Comencemos por examinar el tipo de problema planteado por la proposición provocadora. Es pertinente notar que resulta posible reemplazar la expresión “trabajo social forense” por el nombre de cualquier otra disciplina, “psicoanálisis”, “enfermería”, “sociología”, “química”, “biología”, “física”, etc. De modo tal que podríamos construir una proposición del siguiente tipo: “La ‘disciplina X’ no es una ciencia. Los textos elaborados en la práctica de la ‘disciplina X’ carecen de estatuto de cientificidad”. Al haber reemplazado la expresión “trabajo social forense” por el sintagma “disciplina X” obtenemos cierta distancia reflexiva que nos permite plantear el problema epistemológico que está en juego en la proposición provocadora: ¿qué es la ciencia? ¿cuáles son las reglas y criterios que permiten determinar la cientificidad de un discurso?
Es relevante notar que tanto la enunciación de la proposición provocadora como cualquier análisis acerca de su validez, verdad o razonabilidad supone una concepción epistemológica acerca de lo que es aceptable como conocimiento científico en un momento histórico dado. Dicho de otro modo, afirmaciones del tipo “W es ciencia”, “X no es ciencia”, “Y carece de rigor científico”, “Z es conocimiento científico riguroso” descansan en una concepción o modelo epistemológico de ciencia.
En estas coordenadas, el objetivo de este trabajo es pensar epistemológicamente la complejidad del Trabajo Social Forense. Para alcanzar el objetivo propuesto, la estrategia argumental está organizada del siguiente modo. En la primera sección, se fundamenta un meta-modelo epistemológico para pensar la ciencia. Seguidamente, se emplea este meta-modelo para discutir tres concepciones de ciencia: el modelo cientificista, el modelo posmoderno y el modelo complejo. Finalmente, se movilizan estos desarrollos para pensar críticamente las prácticas del trabajo social forense.

Fundamentación de un meta-modelo epistemológico para pensar la ciencia

El propósito de esta sección es elaborar la fundamentación teórica y conceptual de un meta-modelo epistemológico para pensar la ciencia y el conocimiento. Resulta pertinente elaborar una distinción entre el concepto de modelo y de meta-modelo. Mientras que un modelo es “una representación intencionada de algún sistema real”, es decir, de un objeto o caso de estudio (Railsback y Grimm, 2012, p. 4); un meta-modelo “define los conceptos de modelización, sus propiedades y las relaciones existentes entre esos conceptos” (Treuil et al., 2008, p. 8). Dicho de otro modo, un meta-modelo proporciona un lenguaje (esto es un conjunto organizado de conceptos) y una sintaxis (un conjunto de reglas para establecer relaciones significativas entre dichos conceptos). Por lo tanto, un meta-modelo es una herramienta para construir modelos en un determinado dominio de fenómenos. Esto significa que un meta-modelo no tiene pretensión universal, sino que el ámbito de validez se limita a un campo de problemas específico. En contraste, un modelo es una instancia particular del meta-modelo aplicado a un objeto de estudio o caso concreto. Esta distinción conceptual permite precisar nuestra finalidad analítica: fundamentar un meta-modelo epistemológico que permita construir distintos modelos de ciencia y conocimiento científico.
Los debates sobre el sentido de la noción de modelo en ciencias constituyen un espacio controversial con disputas de alcance lógico, epistemológico y ético-político (Armatte, 2006; Lombardi, 2007; Nudler, 2004, 2009). El concepto de modelo tiene diversos significados en las ciencias formales (la lógica y la matemática) y en las ciencias fácticas (que tienen por objeto un conocimiento empírico de la realidad física, natural o social). En las primeras, un modelo es una interpretación formal de un sistema axiomático (Lombardi, 2007; Varsavsky et al., 1971); en contraste, en las ciencias empíricas, “un modelo es una simplificación de la realidad” (Booch et al., 2006, p. 6), es decir, “una imagen o representación —generalmente incompleta y simplificada— de un sistema, proceso (…) o ente de cualquier clase, material o abstracto” (Varsavsky et al., 1971, p. 16).
El término simplificación expresado en la conceptualización previa debe ser interpretado con cautela para significar que el modelo es algo distinto a la realidad modelizada. Cabe recordar el célebre cuento de Jorge Luis Borges Del rigor en la ciencia3, en donde los colegios de cartógrafos “levantaron un mapa del imperio, que tenía el tamaño del imperio y coincidía puntualmente con él”. La metáfora literaria de Borges permite plantear un problema epistemológico crucial que el filósofo polaco Alfred Korzybski sintetizó en la insigne frase “el mapa no es el territorio”; consecuentemente, podemos decir que el modelo no es la realidad. Siguiendo la analogía cartográfica, el territorio expresa el carácter complejo de la realidad social y natural, mientras que los mapas son modelos posibles de un territorio que permiten orientarnos en él.
En esta línea de razonamiento, Kitcher (2001) argumenta que, al igual que los mapas, los modelos y teorías científicas no son axiológicamente neutrales sino que están guiados por propósitos, intereses o necesidades que guían su construcción. Por lo tanto, todo modelo tiene un qué (una finalidad epistémica y cognitiva) y un para qué (una finalidad práctica o de acción). Por esta vía, el concepto de modelo permite enlazar en bucle el conocimiento y la acción, en palabras de Hacking “representamos para intervenir e intervenimos a la luz de representaciones” (1996, p. 49). En síntesis, un modelo es una representación abstracta de una realidad que habilita un campo de acciones prácticas sobre la realidad modelizada.
Los argumentos precedentes permiten especificar una conceptualización operativa de modelo útil para nuestra finalidad analítica: “para un observador B, un objeto A* es un modelo de un objeto A en la medida en que B puede usar A* para responder preguntas que le interesan sobre A” (Minsky, 1965, p. 47). La conceptualización de Minsky permite explicitar tres elementos claves de la modelización: (i) el “objeto A” es el objeto de la modelización, también llamado sistema de referencia o, más habitualmente, objeto de estudio; (ii) la “pregunta” que guía el proceso de modelización y, finalmente; (iii) el “objeto A*”, esto es, el modelo o producto resultante del proceso de modelización. Estos tres componentes de la modelización pueden ser aplicados a la construcción de nuestro meta-modelo epistemológico de ciencia.
Primero, el objeto de la modelización puede ser caracterizado como la actividad científica en cuatro dimensiones: (a) la ciencia como cuerpo de conocimientos, (b) la ciencia como práctica social, (c) la ciencia como institución social y (d) la ciencia como discurso (Lamo de Espinosa et al., 1994; Restivo, 1992); en particular, nos interesa construir herramientas epistemológicas para problematizar los conocimientos, prácticas, instituciones y discursos del Trabajo Social Forense.
Segundo, la pregunta que guía nuestro proceso de modelización puede sintetizarse en el siguiente interrogante: ¿cómo se construyen y cómo cambian históricamente las reglas, criterios y procedimientos que permitan regular la atribución del estatuto de cientificidad a discursos, conocimientos, prácticas e instituciones?
Finalmente, para la construcción conceptual del meta-modelo epistemológico proponemos integrar tres aportes teóricos: (i) la categoría de veridicción o juego de verdad elaborada por Michel Foucault (1999), (ii) el concepto de marco epistémico desarrollado en el campo de la epistemología constructivista por Jean Piaget y Rolando García (2008) y el concepto de paradigma elaborado por Edgar Morin (1998) en el desarrollo de su filosofía del pensamiento complejo.

Significación epistemológica del concepto de “juego de verdad” en Michel Foucault

En primer lugar, en un artículo titulado “Foucault” y firmado bajo el seudónimo Maurice Florence el filósofo francés ofrece una síntesis precisa de su proyecto y enfoque filosófico (Foucault, 1999). La filosofía foucaultiana puede denominarse una historia crítica del pensamiento, esto es, una historia de las condiciones de formación y cambio de las relaciones entre el sujeto y el objeto. El interés analítico de Foucault no es analizar el sujeto y el objeto como entidades o productos ya constituidos, más bien, su pretensión filosófica es de tipo genealógica o histórico-crítica por cuanto busca comprender los procesos de subjetivación y objetivación. Mientras que los primeros apuntan a comprender las condiciones de constitución de un sujeto (como sujeto legítimo para enunciar un discurso de saber, de verdad y de poder), los segundos apuntan a “determinar bajo cuáles condiciones algo puede llegar a ser objeto para un conocimiento posible” (Foucault, 1999, p. 364). Subjetivación y objetivación no son, para Foucault, independientes, sino procesos recursivos, correlativos y mutuamente constitutivos en los cuales emergen las “veridicciones” o “juegos de verdad”, es decir, “las reglas según las cuales, y respecto de ciertos asuntos, lo que un sujeto puede decir depende de la cuestión de lo verdadero y lo falso” (Foucault, 1999, p. 364). Un juego de verdad configura un “régimen de producción de lo verdadero y lo falso” (Castro, 2004, p. 20) que se operativiza como un conjunto de mecanismos, reglas y procedimientos que “permiten distinguir los enunciados verdaderos o los falsos” (Revel, 2002, p. 64).
La relevancia epistemológica del concepto “juego de verdad” para nuestro análisis es doble. Por un lado, la relación sujeto-objeto (distinción central en la epistemología) se configura en el contexto de un régimen de verdad. Más aún, los tipos de subjetividad, los dominios de objetos y los campos de saber que una sociedad engendra dependen de las reglas de producción de verdad. Por ejemplo, el “loco” y el “delincuente” se constituyen correlativamente como un modo de subjetividad, como objeto de un saber posible para el discurso psiquiátrico y forense respectivamente, y como objeto de poder por medio de regulaciones jurídicas y políticas que se materializan en instituciones concretas: el hospital neuropsiquiátrico y la cárcel.

Por otro lado, un juego de verdad no es políticamente neutral, las relaciones de poder instituyen discursos de verdad y estos últimos tienen efectos de poder. Por eso Foucault argumenta que “la verdad no está fuera del poder ni carece de poder (…). Cada sociedad tiene su régimen de verdad, su ‘política general’ de verdad” (Foucault, 1992, p. 187); entre verdad y poder hay una relación recursiva: “la verdad está ligada circularmente a los sistemas de poder que la producen y mantienen, y a los efectos de poder que induce y que la acompañan” (Foucault, 1992, p. 189). En síntesis, la noción de juego de verdad deviene en un macro-concepto que permite problematizar la cuádruple relación entre sujeto y objeto, verdad y poder.

Significación epistemológica del concepto de “marco epistémico” en la obra de J. Piaget y R. García

Jean Piaget y Rolando García acuñan el concepto de marco epistémico en el capítulo IX titulado “Ciencia, psicogénesis e ideología” de su obra Psicogénesis e historia de la ciencia (Piaget y García, 2008). El objetivo de los autores es analizar la relación entre la psicogénesis (desarrollo de la inteligencia individual) y la sociogénesis (desarrollo de las teorías y conceptualizaciones científicas) en el proceso de construcción de conocimiento. Recordemos que una de las tesis fundamentales del constructivismo piagetiano es concebir el conocimiento como un proceso “continuo que tiene sus raíces en el organismo biológico, prosigue a través de la niñez y de la adolescencia, y se prolonga en la actividad científica” (García, 1997, p. 19). El proceso cognoscitivo se construye a partir de una interacción dialéctica entre el sujeto y el objeto de conocimiento. Tal interacción, “comienza con la acción del sujeto sobre el objeto” (García, 1997, p. 19, énfasis en el original).
Por esta vía, la epistemología genética se distancia críticamente de cualquier forma de dualismo que separa el sujeto y el objeto, constituyendo una alternativa tanto a las distintas formas de racionalismo (que atribuye primacía al sujeto en el proceso cognoscitivo) como del empirismo (que atribuye centralidad al objeto por sobre el sujeto en el análisis del conocimiento). Es relevante notar una preocupación común a la epistemología piagetiana y la filosofía foucaultiana: una comprensión genética o genealógica por la historia de la relación entre los procesos de constitución del sujeto y del objeto de conocimiento.
El concepto de marco epistémico constituye una herramienta de análisis epistemológico relevante para “el análisis de las interacciones entre ciencia y sociedad” (Piaget y García, 2008, p. 230) y, muy especialmente, para examinar “los mecanismos epistemológicos por [los cuales] la ideología de una sociedad determinada condiciona el tipo de ciencia que en ella se desarrolla” (Piaget y García, 2008, p. 233). Un marco epistémico constituye una concepción del mundo o weltanschauungen producto de la unidad compleja de paradigmas sociales y paradigmas epistémicos; mientras que los primeros expresan una concepción acerca del orden natural y social, los segundos cristalizan una concepción de ciencia y de conocimiento. Piaget y García argumentan que un marco epistémico constituye una “ideología que condiciona el desarrollo ulterior de la ciencia (…) [y] funciona como obstáculo epistemológico que no permite desarrollo alguno fuera del marco conceptual abordado” (Piaget y García, 2008, p. 234). A este respecto cabe señalar una convergencia entre los planteos de Foucault y de Piaget-García, por cuanto un marco epistémico opera como un régimen de verdad que regula la atribución de cientificidad a enunciados, teorías, problemas y métodos. De modo tal que un marco epistémico instituye los límites de lo que puede considerarse como conocimiento científico aceptable en un momento histórico y un contexto sociocultural determinado. Los autores constructivistas señalan que “la mecánica de Newton tardó más de treinta años en ser aceptada en Francia” (Piaget y García, 2008, p. 231) por estar fuera del marco epistémico de la física gala en ese momento.
En obras posteriores, García especifica que un marco epistémico “representa un sistema de pensamiento, rara vez explicitado (…) que condiciona las teorizaciones en diversas disciplinas, pero no determina su contenido. Orienta y modula los marcos conceptuales, pero no los especifica” (García, 2000, p. 157, énfasis en el original). El marco epistémico incide en las prácticas científicas concretas ya que “fija normas, basadas en sistemas de valores que orientan el tipo de preguntas que cada investigador va a formular en términos de su propia disciplina” (García, 2006, p. 106, énfasis en el original). Resulta relevante señalar la doble significación epistemológica y ético-política del concepto de marco epistémico por cuanto este último no es un término axiológicamente neutral, sino que involucra lo que en el campo de la filosofía de la ciencia se conoce como valores no epistémicos (valores éticos, sociales, ecológicos, políticos, etc.). Por esta vía, tanto el concepto de juego de verdad como de marco epistémico permiten incluir la cuestión de la ética, los valores, el poder y los intereses sociales en el proceso de construcción y validación del conocimiento científico.

Significación epistemológica del concepto “paradigma” en la obra de Edgar Morin

El filósofo francés Edgar Morin elabora el concepto de paradigma para analizar el problema de la organización del conocimiento. Para Morin (1998) un paradigma está constituido por un conjunto de conceptos que permiten brindar inteligibilidad a los fenómenos y por relaciones lógicas rectoras que regulan las formas de articulación entre dichos conceptos. Según Morin, los paradigmas son “principios ‘supralógicos’ de organización del pensamiento (…) que gobiernan nuestra visión de las cosas y del mundo sin que tengamos conciencia de ello” (Morin, 1990, p. 28). Un paradigma es conjuntamente individual y social: por un lado “los individuos conocen, piensan y actúan en conformidad con paradigmas culturalmente inscritos en ellos” (Morin, 1998, p. 218); por otro lado, las teorías, las conceptualizaciones científicas y, más ampliamente, los sistemas de ideas tienen organización paradigmática. En síntesis, un paradigma expresa un conjunto de principios organizadores comunes al pensamiento, al discurso, al conocimiento y a la acción. Aunque los principios paradigmáticos no están formulados de modo explícito —como ocurre con los conceptos de una teoría—, no puede afirmarse que el paradigma sea una entidad metafísica. Por el contrario, un paradigma es una construcción sociohistórica, es decir, un producto emergente de prácticas sociales y cognitivas enraizadas en un contexto histórico y cultural. De este modo puede concebirse una relación recursiva entre el paradigma y las prácticas sociales: un paradigma tiene carácter activo y generativo por cuanto organiza sistemas de prácticas concretos (de conocimiento, de discurso y de acción), correlativamente, las prácticas producen históricamente una organización paradigmática.
El autor francés propone el concepto de gran paradigma para referirse a principios organizadores que operan al mismo tiempo “en el corazón de la organización sociopolítica y en el corazón de la organización noocultural de una civilización” (Morin, 1998, p. 225). Esto es, principios paradigmáticos comunes a la organización de la ciencia, de la política, de la sociedad, de la economía, de la educación. En este marco filosófico, Morin elabora una distinción entre el concepto de paradigma de la simplificación resultante del sistema-mundo moderno y el paradigma de la complejidad como posibilidad futura de un sistema-mundo emergente. Para Morin, el paradigma de la simplificación está organizado en dos operaciones lógicas rectoras: la disyunción y la reducción. La primera conduce a separar para conocer, lo que brinda inteligibilidad a las dicotomías fundantes del pensamiento moderno: sujeto / objeto; filosofía / ciencia; espíritu / cuerpo; libertad / determinismo; finalidad / causalidad; cultura / naturaleza; entre otras. La segunda se impone como principio cognitivo que “conmina a desintegrar las entidades globales y sus organizaciones complejas en provecho de las unidades elementales que la constituyen” (Morin, 1998, p. 231).
El paradigma de la simplificación tiene dos consecuencias concretas; una “borra la diferencia reduciéndola a la unidad simple”, la otra “oculta la unidad porque no ve más que la diferencia” (Morin, 1990, p. 39). En otros términos, la cultura de pensamiento simplificante conduce bien a la unificación abstracta sin diversidad, o bien a la multiplicidad de lo diverso sin unidad. Esta doble simplificación (unidad sin diversidad, diversidad sin unidad) tiene significaciones epistemológicas y políticas profundas. La unidad sin diversidad epistemológica significa unidad de la ciencia y negación de la multiplicidad de saberes; el correlato político es el totalitarismo como régimen que niega la diversidad y la diferencia. Por el contrario, la diversidad sin unidad expresa una balcanización epistemológica4 de los saberes y la imposibilidad de comprender la globalidad de los problemas, del mundo y de la vida; en el plano político constituye el terreno fértil para el nacionalismo y fanatismo que impide pensar lo que los seres humanos y la vida en el plantea tenemos en común.
La obra de Morin constituye un esfuerzo sistemático por fundamentar en términos teóricos y prácticos un paradigma de la complejidad, esto es, un estilo de pensamiento capaz de relacionar sin dejar de distinguir (Morin, 1996) por medio de una operación cognitiva que Morin conceptualiza como dialógica y consiste en “unir lo separado” 🡨🡪 “separar lo que está unido” (Morin, 1988). Así, el pensamiento complejo constituye un esfuerzo intelectual por “concebir la conjunción de lo uno y de lo múltiple (unitas multiplex)” (Morin, 1990, p. 30), lo que conduce al autor a reconocer una “tensión permanente entre la aspiración a un saber no parcelado, no dividido, no reduccionista, y el reconocimiento de lo inacabado e incompleto de todo conocimiento” (Morin, 1990, p. 23). Para operativizar una práctica del pensamiento complejo, Morin propone tres principios: el principio recursivo, el principio dialógico y el principio hologramático. La recursividad constituye un bucle autoorganizador “en el cual los productos y los efectos son, al mismo tiempo, causas y productores de aquello que los produce” (Morin, 1990, p. 106). Una relación dialógica expresa la unión complementaria y antagonista de dos lógicas y conduce a reconocer la existencia de contradicciones que no pueden ser integradas en una síntesis superadora. Finalmente, el principio hologramático ofrece una concepción compleja de organización en la que “el todo está en cierto modo incluido (engramado) en la parte que está incluida en el todo” (Morin, 1988, p. 113). De este modo, el pensamiento complejo intenta construir una comprensión no reduccionista del vínculo entre totalidad y particularidad.

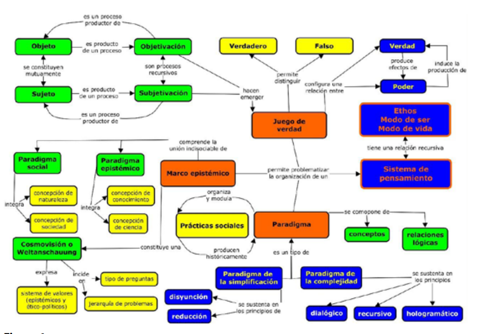
Mapa conceptual del meta-modelo epistemológico

En el mapa conceptual de la Figura 1 proponemos un meta-modelo epistemológico para pensar la ciencia y la construcción de conocimiento científico a partir de la integración de los conceptos examinados en las secciones precedentes. Si bien no ha habido un diálogo sistemático y explícito entre la obra y el pensamiento de M. Foucault, J. Piaget y E. Morin, es pertinente señalar algunos aspectos epistemológicos comunes. La convergencia principal destaca que los conceptos de juego de verdad, marco epistémico y paradigma constituyen vías complementarias para problematizar la organización de un sistema de pensamiento. La obra de los tres autores permite destacar también la relación mutuamente constitutiva entre el pensamiento y la subjetividad humana, esto es, entre nuestro estilo de razonar —nuestra práctica del pensar— y nuestro estilo de vida —nuestro modo de ser sujeto—. El concepto de ethos permite captar la relación recursiva que existe entre un sistema de pensamiento y un modo de ser o de vivir. De aquí se sigue que un cambio epistemológico profundo en la organización de un sistema de pensamiento implica, correlativamente, transformaciones profundas en la vida y la subjetividad humana.
La segunda convergencia permite señalar que los tres autores plantean una concepción relacional o dialéctica del vínculo sujeto-objeto superando el dualismo cartesiano moderno. Sin embargo, mientras que Piaget y Foucault tienen una comprensión genética o histórica del sujeto y del objeto como procesos, esta se haya ausente en los planteos de Morin. En contraste, este último plantea de modo más explícito que los primeros el carácter reflexivo de esta relación cuando afirma que “podemos introducir el sujeto del conocimiento como objeto de conocimiento y considerar objetivamente el carácter subjetivo del conocimiento” (Morin, 1988, p. 31).
En tercer lugar, los tres conceptos funcionan como categorías límites, es decir, delinean el horizonte o la frontera de un sistema de pensamiento creando simultáneamente una zona de inclusión y de exclusión. La primera comprende el ámbito de lo pensable, de lo decible, lo concebible y lo imaginable; en contraste, la segunda delinea el dominio de lo que no puede ser pensado, nombrado, imaginado y aceptado dentro de un juego de verdad, de un marco epistémico o un paradigma. Pensar más allá de los límites de un sistema de pensamiento instituido, esto es, del juego de verdad, del marco epistémico y del paradigma reinante, implica pues pensar de otro modo.



Figura 1
Meta-modelo epistemológico para pensar la ciencia y el conocimiento Fuente: elaboración propia.

Más allá de las tres convergencias epistemológicas analizadas, existen especificidades y diferencias entre los conceptos desarrollados por Foucault, Piaget y Morin. De los tres autores, Foucault es el único que plantea una relación explícita entre el poder y la verdad como mecanismo de constitución del sujeto y del objeto. Morin, por su parte, plantea una relación explícita entre el paradigma y la producción de la verdad, pero desvinculada del problema del poder. La cuestión de la verdad y del poder no se encuentra tratada en los planteos piagetianos sobre marco epistémico.
La especificidad del concepto de marco epistémico constituye la herramienta epistemológica más precisa para abordar la relación entre ciencia-sociedad, ciencia-política y ciencia-ética. El marco epistémico se configura como un sistema de creencias y de valores de tipo epistémico y ético-político que incide en la jerarquización de los problemas y el tipo de preguntas que se formula un investigador. Esta problemática así planteada no se encuentra integrada en el concepto de paradigma de Morin ni en la noción de juego de verdad de Foucault.
Edgar Morin es el único de los autores analizados que utiliza el adjetivo simplificador y complejo para caracterizar dos paradigmas o estilos de racionalidad antitéticos —el pensamiento simplificador y el pensamiento complejo— basados en operaciones cognitivas opuestas. En contraste, la problemática de la complejidad se encuentra ausente de la obra de Foucault. Si bien Rolando García abonó en sus últimas obras el desarrollo de una teoría de los sistemas complejos en clave constructivista (García, 2006), no es menos cierto que la cuestión de la complejidad está ausente de la construcción conceptual del marco epistémico, tanto en la formulación original de Piaget y García (2008), como en las últimas obras de García (2000, 2006).
En síntesis, el meta-modelo epistemológico propuesto es una abstracción conceptual que no se refiere directamente a una concepción de ciencia y conocimiento en particular. Los elementos conceptuales del meta-modelo pueden ser utilizados como instrumentos de investigación epistemológica para construir distintos “modelos epistemológicos de ciencia”. La construcción de un modelo (entendido como una instancia posible del meta-modelo) supone un pasaje de lo abstracto a lo concreto, esto es una caracterización precisa y rigurosa del modo en que se relaciona un juego de verdad, un marco epistémico y un paradigma en una concepción de ciencia y conocimiento específica. El análisis desarrollado permite esbozar la siguiente conceptualización: un modelo epistemológico de ciencia es una configuración sistémica organizada por un tipo de relación entre sujeto y objeto en el marco de un juego de verdad, un paradigma y un marco epistémico.

Tres modelos epistemológicos para pensar la ciencia

El propósito de esta sección es movilizar los conceptos epistemológicos de nuestro meta-modelo para caracterizar de modo sintético tres modelos de ciencia: el cientificista, el posmoderno y el complejo.

Un modelo epistemológico cientificista

El concepto de cientificismo ha sido objeto de profusos debates en el campo de la filosofía de la ciencia (De Ridder et al., 2018; Gorski, 1990; Hietanen et al., 2020; Sorell, 1994; Stenmark, 1997). La primera observación que debemos hacer es que ningún científico o filósofo se designa a sí mismo como “cientificista”. El cientificismo es una categoría conceptual que un sujeto le atribuye a otros, en general con un sentido negativo o peyorativo, por lo tanto, no se trata de un concepto reflexivo que un sujeto aplica sobre sí mismo.
En términos epistemológicos, el cientificismo puede definirse como la creencia o actitud que “considera que la ciencia es la mejor o única fuente de conocimiento” (Turunen et al., 2023, p. 3, énfasis en el original). Por su parte, Wallerstein (2005, p. 15) se declara “a favor de la ciencia, en contra del cientificismo” y conceptualiza este último del siguiente modo:

Con el término “cientificismo”, me refiero a la idea de que la ciencia es desinteresada y extra social, que sus enunciados de verdad se sostienen por sí mismos sin apoyarse en afirmaciones filosóficas más generales y que la ciencia representa la única forma legítima de saber. (Wallerstein, 2005, p. 19)

Más de tres décadas antes de Wallerstein y de los debates contemporáneos sobre el cientificismo, este concepto fue objeto de un profundo debate en América Latina (Klimovsky et al., 1975) a partir de la polémica publicación Ciencia, política y cientificismo de Oscar Varsavsky (1969) quien lo define en estos términos:

… cientificista es el investigador que se ha adaptado a este mercado científico, que renuncia a preocuparse por el significado social de su actividad, desvinculándola de los problemas políticos, y se entrega de lleno a su “carrera”, aceptado para ella las normas y valores de los grandes centros internacionales, concertados en un escalafón. (Varsavsky, 1969, p. 39)

Las conceptualizaciones de Wallerstein y Varsavsky pueden ser analizadas a la luz de los elementos epistemológicos de nuestro meta-modelo para caracterizar la concepción de ciencia cientificista. En primer lugar, en términos paradigmáticos puede argumentarse que el cientificismo es un estilo de pensamiento simplificador animado por los principios de disyunción y reducción. Para el cientificismo, conocer científicamente implica separar y desunir: el sujeto del objeto, la ciencia de la sociedad, el conocimiento de la ética, los problemas de conocimiento de los problemas sociales. El reduccionismo opera en un doble plano. Por un lado, el conocimiento de la totalidad de un problema u objeto depende del conocimiento analítico de sus partes. Por otro lado, toda forma de conocimiento para ser considerada legítima debe poder ser reductible al conocimiento científico.
En segundo lugar, el marco epistémico del cientificismo se basa en tres valores principales: la universalidad, la objetividad y la neutralidad del conocimiento científico. Esto conduce a tres expulsiones epistemológicas: lo particular, la subjetividad y los valores sociales, éticos y políticos no intervienen ni deben participar de la construcción del conocimiento científico. El cientificismo tiene serias dificultades teóricas y prácticas para la comprensión de acontecimientos particulares que no sean subsumibles en una regularidad estadística o enunciado general. Asimismo, el cientificismo niega la contribución del sujeto a la construcción del conocimiento. Este último depende de hechos objetivos en el mundo empírico. En este sentido, el mundo natural y social aparece como una colección de objetos susceptibles de medición, manipulación y control experimental. Finalmente, el cientificismo reconoce solo la presencia de valores epistémicos en la actividad científica (i.e. verdad, simplicidad, capacidad predictiva, etc.).
En tercer lugar, el juego de verdad del cientificismo descansa en una comprensión simplificadora del método científico según el cual la verdad de las teorías y los enunciados depende de la coherencia lógica y la adecuación empírica. Los valores éticos y los intereses sociales carecen de valor epistemológico. De este modo el cientificismo es incapaz de pensar la relación entre verdad y poder y, a la postre, de problematizar críticamente las consecuencias sociales, ecológicas, políticas del conocimiento producido por la actividad científica. Se estimula así un modelo de ciencia irreflexiva, incapaz de pensar sobre las condiciones sociales y epistémicas de su propia actividad.

El modelo epistemológico posmoderno

El concepto de posmodernidad emergió inicialmente en el ámbito de la crítica del arte y la cultura y posteriormente se extendió al campo filosófico, fundamentalmente con la obra de Lyotard, quien plantea que la condición postmoderna “es la incredulidad con respecto a los metarrelatos” (Lyotard, 1998, p. 10). Según el autor, el problema decisivo de la ciencia y la filosofía es la legitimación, es decir, la pretensión de afirmarse en un saber justificado y en un discurso de verdad. ¿Cuáles son las fuentes o el fundamento de la legitimación? Para el filósofo francés, “el saber científico es una clase de discurso” (1998, p. 14) y la modernidad es la pretensión de “legitimar el saber por medio de un medio de un metarrelato” (Lyotard, 1998, p. 9), es decir, la ciencia no es otra cosa que un discurso que pretende fundamentarse en otro gran relato. La posmodernidad entendida como el fin de los grandes se relatos “se caracteriza por una multiplicidad de juegos de lenguaje que compiten entre sí, pero tal que ninguno puede reclamar la legitimidad definitiva de su forma de mostrar el mundo” (Vásquez Rocca, 2011, p. 5).
La posmodernidad como fenómeno epistémico y sociopolítico puede contextualizarse en lo que Giddens (1982) conceptualizó como la crisis lógica, metodológica y sustantiva del consenso ortodoxo. En el plano lógico, la crisis de la filosofía de la ciencia del positivismo lógico emanada del Círculo de Viena (Hahn et al., 2002); en el plano metodológico, la crisis del funcionalismo y el monismo metodológico, esto eso, la pretensión que existe un único método científico que resulta aplicable tanto a las ciencias naturales como a las ciencias sociales; finalmente, en el plano sustantivo, la crisis de la sociedad industrial y la teoría de la modernización como fuente de progreso del mundo contemporáneo. En esta línea, Lyotard argumenta que “el saber cambia de estatuto al mismo tiempo que las sociedades entran en la edad llamada posindustrial y las culturas en la edad llamada posmoderna” (1998, p. 13). De aquí se infiere que con la sociedad posindustrial y la cultura posmoderna emerge un nuevo tipo de ciencia o, mejor aún, nuevas reglas de producción y validación del conocimiento que pueden ser analizadas en términos de nuestro meta-modelo epistemológico.
El juego de verdad posmoderno recupera las huellas de la crítica que Nietzsche dirigió al racionalismo moderno: no hay valores supremos y la idea de verdad es, en sí misma, una ficción (Ramírez, 2005). Esto conduce a una ruptura ontológica, epistemológica y metodológica respecto al problema de la verdad. Ontológicamente, la posmodernidad rechaza la idea de mundo objetivo único, la realidad externa no puede ser asumida como algo dado; epistemológicamente, la posmodernidad niega la existencia de una verdad objetiva, absoluta y universal que pueda predicarse del mundo empírico; metodológicamente, la posmodernidad critica la idea que el método científico es una vía privilegiada para el acceso a la verdad.
En el juego de verdad resultante la verdad es una construcción social e históricamente contingente que depende de los discursos y de las relaciones de poder en momentos y contextos particulares. Esta nueva veridicción produce “una multiplicidad de juegos de lenguaje que compiten entre sí, pero tal que ninguno puede reclamar la legitimidad definitiva de su forma de mostrar el mundo” (Vásquez Rocca, 2011, p. 11). Así, el régimen de verdad posmoderno reconfigura los procesos objetivación y subjetivación. Por un lado, los objetos no son entidades de un mundo objetivo, sino construcciones sociales dependientes de procesos discursivos. Por lo tanto, la objetivación posmoderna es de naturaleza lingüística y hermenéutica lo que conduce a una evaporación de la realidad empírica como fuente de validez y verificación de los enunciados. Por otro lado, la posmodernidad efectúa una crítica a la idea moderna del sujeto racional (cartesiano), del sujeto trascendental (kantiano) y del sujeto dialéctico (hegeliano). Tras la herencia de Heidegger, Vattimo (Vattimo y Rovatti, 2006) acuña el concepto de ‘pensamiento débil’ y ‘sujeto débil’ –en oposición al pensamiento y al sujeto fuerte de la Modernidad– para plantear un nuevo modo de racionalidad y subjetivación hermenéutica (Picus, 2024) donde “lo importante no son los hechos sino sus interpretaciones” (Vásquez Rocca, 2011, p. 7).
El marco epistémico posmoderno consiste en un reduccionismo epistemológico invertido respecto a la concepción cientificista, si esta última afirma los valores de universalidad, objetividad y neutralidad valorativa; la concepción posmoderna acentúa lo particular, lo subjetivo y los posicionamientos axiológicos explícitos. El reduccionismo epistemológico posmoderno entraña ciertos riesgos. Primero, la crítica al universalismo abstracto puede conducir a un relativismo contextual en el cual se pone el énfasis en lo singular, lo local, lo particular y se dificulta la comprensión de lo que hay de común en las diferencias. Segundo, la crítica a la objetividad puede conducir a un relativismo subjetivista en cuyo marco la primacía del lenguaje, la interpretación y los discursos bloquea la comprensión de los aspectos objetivos del conocimiento y de la contribución de la realidad a los procesos cognoscitivos. Tercero, la crítica a la neutralidad valorativa puede conducir al relativismo ético en el cual los valores no pueden ser discutidos universalmente, sino que dependen de cada cultura particular.
El paradigma posmoderno parece responder a una racionalidad simplificadora por el polo opuesto que la racionalidad simplificadora del cientificismo. Mientras que la razón moderna “unifica abstractamente anulando la diversidad”, la razón posmoderna, “yuxtapone la diversidad sin concebir la unidad” (Morin, 1990, p. 30). El cientificismo solo puede pensar la totalidad, lo absoluto, lo universal y es incapaz de concebir lo múltiple, lo diverso y lo singular. La posmodernidad glorifica las particularidades, los acontecimientos singulares, las diferencias locales y enfrenta limitaciones epistémicas para pensar lo global, lo complejo, lo sistémico. Ambos, cientificismo y posmodernidad son incapaces de pensar conjuntamente dos ideas contrarias “la unidad de lo múltiple” y “la multiplicidad de lo uno” (Morin, 1988). Como algunos autores han señalado, la posmodernidad aparece como una superación no dialéctica, sino simplificadora, de la racionalidad moderna (Habermas, 2008).

El modelo epistemológico complejo

Son numerosos los autores que han contribuido al desarrollo epistemológico, teórico y metodológico de la idea de complejidad y al estudio de fenómenos y procesos complejos (Morin, 1990; Prigogine y Stengers, 1990; Simon, 1973; Waldrop, 1992; Weaver, 1948), con notables contribuciones en América Latina (Amozurrutia, 2012; González, 2015; Luengo González, 2018; Maldonado, 1999, 2005; Sotolongo y Delgado Díaz, 2006). Es pertinente distinguir entre dos usos o alcances del concepto complejidad. Por un lado, en un sentido restringido, la complejidad constituye un nuevo modo de objetivación de lo real que procura observar aspectos de la realidad que eran difíciles e incluso imposibles de concebir por la racionalidad científica clásica: el comportamiento caótico, las propiedades emergentes, los procesos de autoorganización, la dinámica no lineal, entre otros. En este sentido la noción de complejidad delinea un nuevo tipo de objeto científico, los sistemas complejos y una nueva clase de ciencias, las ciencias de la complejidad. Por otro lado, en un sentido filosófico más amplio, la idea de complejidad es un concepto epistemológico que concierne fundamentalmente a nuestros modelos de pensamiento y nuestra relación con el mundo, con los otros y con nosotros mismos. Desde esta perspectiva, el problema de la complejidad no se restringe a las ciencias, sino que concierne también a la ética, la política y las prácticas sociales. Esta distinción entre una complejidad restringida (a la lógica de la investigación científica) y una complejidad generalizada (Morin, 2005) resulta fundamental para pensar un modelo epistemológico complejo. Nuestra posición es que la idea de complejidad restringida a la idea de ciencias de la complejidad no supone, necesariamente, un cambio paradigmático en nuestro estilo de pensamiento y, por lo tanto, sería posible usar los métodos de las ciencias de la complejidad en el marco de un modelo epistemológico cientificista o posmoderno. En contraste, la filosofía del pensamiento complejo teorizada por Morin (1990) es el primer intento sistemático de pensar la complejidad como concepto paradigmático.
El concepto de paradigma de la complejidad es una apuesta teórica y práctica por estimular el desarrollo de una cultura de pensamiento complejo, esto es, un esfuerzo humilde e incierto por complejizar el ejercicio de nuestro pensamiento racional. Para Morin, la crítica a la razón no debe conducir al abandono de la racionalidad sino a su regeneración. Además de los principios dialógicos, recursivos y hologramático ya analizados, la idea de razón compleja integra un principio de autoobservación, autocrítica y reflexividad.
El pensamiento complejo supera la dicotomía sujeto-objeto al plantear que las actividades observadoras (objetivadoras de lo real) son inseparables de las actividades autoobservadoras (principio de reflexividad). Una práctica de pensamiento complejo plantea el desafío conjunto de pensar y observar la complejidad de un problema, de un fenómeno, de una situación; y, correlativamente, desarrollar un proceso reflexivo de segundo orden orientado a pensar el pensamiento y observar la observación. Es por ello que el ejercicio de una razón compleja requiere “reintegrar al observador en la observación” (Morin, 2001a, p. 23) con la finalidad que “el sujeto del conocimiento se convierte en objeto de su conocimiento al mismo tiempo que sigue siendo sujeto” (Morin, 1988, p. 31). Para Morin, el proceso de autoobservación reflexiva de nuestro propio pensamiento es condición de posibilidad tanto para el desarrollo de una actitud crítica frente a la realidad, el mundo y los problemas concretos, como para la práctica de una actitud autocrítica sobre nuestro propio punto de vista. La relación dialógica entre observación y reflexividad, crítica y autocrítica construye al pensamiento complejo como una razón abierta: a la complejidad, la incertidumbre, la crítica permanente a sus límites e insuficiencias. Como puede apreciarse, la idea de paradigma de la complejidad no es solo una teoría sino una interpelación práctica a nuestros modos de pensar, decir y hacer.
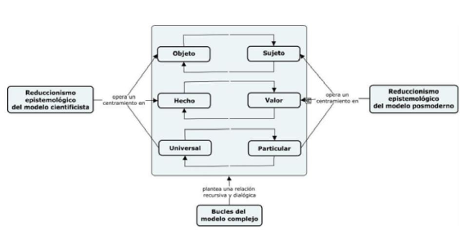
Un marco epistémico coherente con el paradigma de la complejidad constituye una actitud o modo de ser que reconoce el carácter complejo, incierto y contradictorio de nuestro modo de relación con el mundo (dimensión ontológica), con los otros (dimensión intersubjetiva) y con nosotros mismos (dimensión reflexiva). Un marco epistémico complejo se organiza como un sistema de creencias dialógico y recursivo que reconoce el carácter complementario de valores contradictorios (Figura 2). Este marco epistémico constituye una alternativa a los reduccionismos disyuntivos del cientificismo y el posmodernismo.



Figura 2
Marco epistémico complejo: dialógicas y recursividades epistemológicas
Fuente: elaboración propia.

d

Foucault no teorizó la relación entre los juegos de verdad y el problema de la complejidad. Sin embargo, la obra de Edgar Morin brinda elementos conceptuales para pensar la idea de un juego de verdad complejo. El pensamiento moriniano permite evitar tanto la simplificación cientificista que concibe la verdad como algo absoluto y trascendente reductible a la validación empírico-lógica, como la simplificación posmoderna que reduce a la verdad a un efecto del poder. El pensamiento complejo no abandona “la búsqueda de la verdad”, pero investiga “la posibilidad de la verdad (…). No sabemos si tendremos que abandonar la idea de verdad, es decir, reconocer como verdad la ausencia de verdad” (Morin, 1988, p. 18). Para Morin, la epistemología compleja es inseparable de un conocimiento reflexivo, esto es, un conocimiento del conocimiento que se interroga permanentemente sobre sí mismo, sus posibilidades y sus límites. Según el autor francés, “la epistemología no constituye el centro de la verdad, debe girar alrededor del problema de la verdad” (Morin, 1988, p. 33). Para ello propone construir un “metapunto de vista” que permita una mirada crítica y reflexiva sobre los conocimientos, discursos y prácticas de una pluralidad de actores implicados en un problema complejo. Un juego de verdad complejo implica un diálogo con la verdad contradictoria: “ni la contradicción es señal de falsedad ni la no contradicción es señal de verdad” (Morin, 2001b, p. 82), ya que lo contrario a una verdad profunda es otra verdad profunda (Morin, 1988). La significación epistémica y ético-política de un juego de verdad complejo implica reconocer que ningún actor social puede detentar el monopolio de la verdad sobre un problema complejo.

Epistemologar la complejidad del Trabajo Social Forense

En esta sección proponemos un desplazamiento del sustantivo “epistemología” al verbo “epistemologar”. Mientras que utilizamos sustantivos para nombrar cosas, productos o resultados, empleamos verbos para caracterizar acciones y describir procesos. Por un lado, nos interesa la acción de epistemologar en tanto acción reflexiva que permite observar y poner en cuestión el modelo epistemológico de ciencia que subyace a nuestras prácticas como trabajadores sociales forenses. En efecto, a todo hacer Trabajo Social Forense subyacen de modo tácito ciertos paradigmas, marcos epistémicos y juegos de verdad que modulan nuestros modos de pensar, decir y hacer. Por otro lado, debemos distinguir distintos tipos de prácticas que atraviesan todo campo científico y profesional: las prácticas de poder, las prácticas de conocimiento y las prácticas de discurso.
El Trabajo Social Forense como campo teórico-práctico y científico-profesional es un espacio vivo, dinámico y con historia. Sus fundamentos teórico-epistemológicos y sus estrategias de acción no son construcciones perennes y atemporales; por el contrario, son estructuras con historia, productos emergentes de las propias prácticas de poder, de conocimiento y discurso que nos atraviesan y nos constituyen. Por lo tanto, no existe un único modelo epistemológico válido o verdadero desde donde pensar y hacer el trabajo social forense. La pregunta crucial no es tanto ¿cuál es el mejor modelo epistemológico para el Trabajo Social Forense?; sino más bien ¿cuál es el modelo epistemológico que subyace a mi propia práctica como trabajador social forense?, ¿cuál es el modelo epistemológico que irriga las prácticas de institucionales de los ámbitos profesionales que habitamos y de los interlocutores con los que nos relacionamos?, ¿de qué modo podemos autoobservar y reflexionar sobre esas estructuras epistémicas subyacentes que modulan nuestro modo de pensar, decir y hacer? Y, llegado el caso, ¿cómo podemos cambiar nuestro modelo mental epistemológico?
Existen múltiples modos posibles de pensar y practicar el Trabajo Social Forense. Los modelos epistemológicos cientificistas, posmoderno y complejo constituyen tres esquemas referenciales que pueden ser de utilidad para problematizar tanto nuestra propia práctica profesional como las lógicas institucionales de los sistemas de acción donde nos encontramos insertos. En consecuencia, es posible un trabajo social cientificista, posmoderno y complejo. Uno de los mayores desafíos para una práctica reflexiva del trabajo social consiste no tanto en enunciar qué modelo epistemológico debería ser deseable para nosotros (juicio normativo), sino observar críticamente cuál es el modelo epistemológico (juicio de hecho) que orienta las prácticas, discursos y conocimientos que estructuran nuestro campo profesional.
Es relevante destacar que cada modelo epistemológico tiene significados y consecuencias epistémicas, éticas y prácticas diferentes para la teoría y la práctica del Trabajo Social Forense. El modelo cientificista acentúa una mirada objetivadora sobre la realidad sociojurídica. Desde esta perspectiva, el trabajo social para ser ciencia debe aspirar a eliminar la subjetividad, separar de modo tajante los hechos y los valores, y sustentar el razonamiento y las afirmaciones solo en datos y evidencia empírica. Cualquier alejamiento de estas normas epistémicas que incluyan, por ejemplo, la consideración de aspectos singulares e irrepetibles, las dimensiones éticas, estéticas y emocionales de la existencia humana, o el reconocimiento de factores subjetivos de una problemática sociojurídica, acentúa el riesgo que el Trabajo Social Forense sea desplazado al campo de lo científico.
Por otro lado, el modelo posmoderno conduce a una deconstrucción del carácter racional, universal y objetivo del derecho, mostrando su incapacidad y limitaciones para resolver los conflictos sociales. Asimismo, el reconocimiento de la multiplicidad de perspectivas, valores e intereses conduce, por un lado, al reconocimiento de la diversidad social y cultural, así como al derecho de las minorías; sin embargo, por otro lado, acentúa el riesgo de una balcanización del trabajo social. Una mirada fragmentaria sobre la realidad sociojurídica que en nombre de la pluralidad y la diversidad es incapaz de pensar de modo sistémico y global lo que los actores, problemas y fenómenos tienen en común.
Finalmente, el modelo complejo puede brindarnos algunas vías posibles para una práctica reflexiva del trabajo social que sea capaz de pensar su propia complejidad. Con un espíritu de síntesis enunciamos los aportes del modelo complejo en las siguientes tesis para pensar la complejidad del Trabajo Social Forense:

Tesis 1. Problematizar la relación sujeto-objeto. El profesional del trabajo social constituye el sujeto de conocimiento en esta relación epistémica. La situación-problema en la que intervenimos (i.e. la familia) puede ser considerada como el objeto del Trabajo Social Forense. Así, debe reconocerse que nuestro objeto de estudio es, en realidad, otro sujeto social.

Tesis 2. Objetivación compleja de la subjetividad. La relación epistémica sujeto-objeto es transformada en el trabajo social como una relación sujeto-sujeto en la medida en que el trabajador social como sujeto epistémico procura objetivar la subjetividad de un sistema social (i.e. la familia). Frente a la disyunción de pensar la objetividad sin sujeto (propia del cientificismo) y la subjetividad sin objeto (propia de la actitud posmoderna), se plantea el desafío de una objetivación compleja cuyo dictum puede sintetizarse del siguiente modo “no se puede ser objetivo si se ignoran las subjetividades” (Huertas, 2016, p. 30).

Tesis 3. Pensar sistémicamente la complejidad del objeto de intervención. ¿Quiénes son los sujetos, su grupo y entorno como objeto de conocimiento y de acción del Trabajo Social Forense? Ciertamente no constituyen una entidad cerrada, simple y estable; por el contrario, se trata de un objeto múltiple, plural, conflictivo y abierto. Más que un objeto, la situación-problema constituye un sistema complejo, abierto, dinámico y no lineal (Bateson, 1972; García, 2006).

Tesis 4. El doble vínculo entre conocimiento y acción. La finalidad de las ciencias (sociales y naturales) es el conocimiento, no la acción. El Trabajo Social Forense rompe la disyunción entre el conocer y el hacer, ya que busca conocer y comprender para actuar, intervenir y transformar realidades concretas. Disponemos de ciencias orientadas al conocimiento (física, biología, sociología, psicología); el trabajo social es un nuevo tipo de ciencia que demanda una nueva epistemología: una ciencia de la acción compleja (Matus, 2007).

Tesis 5. Complejidad de la realidad sociojurídica. El trabajador social no es un sujeto que observa desde afuera una realidad que desea conocer y transformar, es un actor social que forma parte y coexiste con otros actores en la realidad problematizada. La complejidad está ligada al carácter situacional, interactivo y recursivo de un juego social producido por las acciones e interacciones de múltiples actores sociales.

Tesis 6. Problematizar el futuro y la racionalidad de los fines. El Trabajo Social forense busca conocer y actuar en un proceso social para construir un futuro mejor que el presente. Pensar en el futuro es un acto epistémico y ético-político, ya que implica la deliberación sobre los fines que se desean alcanzar. Para el cientificismo el único fin de la ciencia es el conocimiento, cualquier otra finalidad (social, ética, política) es un asunto práctico que no puede ser tratado por la racionalidad científica. Para el posmodernismo, todo fin es político y un acto de poder, por tanto, la ciencia y el conocimiento son actores subordinados a los juegos de poder. Esta disyunción es inaceptable, ya que a las ciencias sociales “le interesan tanto el por qué como el cómo de los procesos que estudia” (Matus, 2007, p. 31, énfasis en el original), esto es, las finalidades y los mecanismos. El Trabajo Social Forense se ve confrontado a la complejidad del futuro y al desafío de pensar racionalmente las finalidades de toda intervención sociojurídica.

Tesis 7. La práctica reflexiva del trabajo social. El modelo complejo nos plantea un reto: pensar y observar la complejidad de la realidad sociojurídica no es independiente del proceso de observar nuestra observación y de pensar nuestro pensamiento. ¿Cómo podemos construir un metapunto de vista reflexivo que nos permita autoobservar nuestras propias prácticas y ejercitar la autocrítica? La respuesta tentativa es una hipótesis de carácter práctico: podemos hacerlo juntos, con otros, construyendo dispositivos de pensamiento complejo para pensar conversando y conversar pensando sobre lo que somos, hacemos y decimos.

Conclusiones

¿Qué hemos aprendido en el desarrollo de este trabajo? ¿Qué podemos aportar a la teoría y la práctica del Trabajo Social Forense? En una mirada desprevenida el discurso de la epistemología y de la complejidad se presentan como asuntos lejanos al quehacer de los trabajadores sociales. En efecto, la epistemología parece ser un asunto de filósofos y científicos que investigan el conocimiento. Pero el conocimiento es algo decisivo y vital para dejarlo solo en manos de los epistemólogos. El verbo epistemologar nos permite religar el conocimiento con la acción. En toda práctica profesional se ponen en juego ideas acerca de lo que significa la ciencia y el conocimiento, de modo tal que en nuestro quehacer cotidiano hacemos epistemología, sin saber la epistemología que estamos haciendo. La tentativa de proponer, fundamentar y construir un meta-modelo epistemológico ha tenido como finalidad elaborar herramientas teóricas y conceptuales para pensar las concepciones de ciencia y de conocimiento que sirven de soporte a nuestras prácticas profesionales y a los sistemas institucionales donde se inserta nuestra acción.
El meta-modelo propuesto constituye lo que Putnam (2002) denominó un concepto ético denso en donde resulta imposible separar los juicios de hecho y los juicios de valor. Por un lado, permite investigar, analizar y caracterizar distintos tipos de modelos epistemológicos de ciencia. Además del modelo cientificista, posmoderno y complejo que hemos elaborado, otros modelos de ciencia podrían ser desarrollados con ayuda de las herramientas conceptuales del meta-modelo. Por otro lado, el meta-modelo no pretende ser axiológicamente neutral; por el contrario, reconoce la idea de complejidad como un valor para enriquecer nuestro pensamiento, nuestra comprensión sobre el mundo y nuestra acción. En consecuencia, se infiere que el modelo complejo permitiría superar los reduccionismos del modelo cientificista y posmoderno, integrando sus virtudes y fortalezas.
Ninguna teoría científica o filosófica por sí misma es capaz de resolver problemas concretos. Por lo tanto, la teoría de la complejidad es incapaz de brindar soluciones a los desafíos que enfrenta el Trabajo Social Forense. En contraste, los conceptos teóricos pueden ayudarnos a pensar lo que somos, hacemos y decimos. En este marco, puede precisarse el principal aporte teórico del meta-modelo epistemológico. Existen diferentes tipos de prácticas sociales: las prácticas científicas, las prácticas profesionales y las prácticas que los actores realizan como legos en el mundo de la vida cotidiana. Toda práctica social tiene una dimensión epistémica puesto que presupone conocimientos que la hacen posible. Los conceptos de paradigma, marco epistémico y juego de verdad son los principios que regulan la producción y validación de conocimientos que sirven de soportes a las prácticas sociales. La noción de sistema de pensamiento es un macro-concepto organizador que permite diferenciar e integrar los aportes relativos al paradigma, el marco epistémico y los juegos de verdad. Por tanto, a toda práctica social subyacen estructuras tácitas que constriñen y posibilitan nuestra acción. No podemos más que pensar, decir, hacer y conocer dentro de los límites instituidos de un sistema de pensamiento.
La idea de complejidad viene a perturbar nuestro paradigma: ¿puede haber transformación de la realidad sin transformación de nosotros mismos? ¿Puede haber transformación de nosotros mismos sin transformación de nuestro paradigma, de nuestro sistema de pensamiento? ¿Puede haber transformación de nuestro sistema de pensamiento sin transformación de nuestro lenguaje? El desafío de problematizar y cambiar el paradigma implica una reorganización de nuestros modos de pensar, hablar y actuar con relación a cómo conocemos, cómo intervenimos, cómo planificamos y cómo decidimos respecto de las situaciones-problemas que nos damos como objetos de conocimiento y acción.
En estas coordenadas emerge el doble desafío de construir un trabajo social complejo; por un lado, una práctica profesional capaz de pensar la complejidad de las situaciones-problema, por otro lado, un pensamiento reflexivo sobre los paradigmas que modulan nuestras prácticas. El llamado a la reflexividad puede parecer baladí frente a la urgencia y gravedad de los problemas reales. El pensamiento complejo nos enseña que no puede haber un cambio en la estructura objetiva de la realidad sin una transformación de las estructuras intersubjetivas del pensamiento. La objetivación y la reflexividad son la doble hélice de una práctica de pensamiento complejo. El resultado de la autoobservación reflexiva de nuestro pensamiento, discurso y acción es incierto. Si tenemos éxito en la autocrítica paradigmática, lo que sobreviene es una crisis profunda de nuestra subjetividad y una desequilibración de nuestro ethos. Al borde del caos aparece la posibilidad de crear un nuevo modo de ser y reencantar el futuro del Trabajo Social Forense. Esta tarea no es individual y solitaria, sino colectiva y dialógica: el desafío de la complejidad implica religar saberes, prácticas y deseos para imaginar lo posible y construir nuestro futuro.
Recordemos que uno de los principios del pensamiento complejo señala que todo lo que no se regenera, degenera; es preciso regenerarse para no degenerar. El Trabajo Social Forense como práctica concreta puede encontrar en la epistemología de la complejidad vías para su regeneración. La racionalidad binaria heredada del positivismo jurídico tiende a simplificar administrativamente la complejidad de la realidad. Construir alternativas a las lógicas simplificadoras institucionalizadas implica que el trabajador social se asuma como protagonista creativo capaz de provocar perturbaciones que puedan gatillar procesos de cambio sistémico. Para este desafío es crucial construir conceptos que permitan dar cuenta de que el trabajo social forense es un ejercicio profesional en un espacio complejo que exige estrategias complejas: problematización, reflexividad, interdisciplinariedad, sistemas complejos, bifurcación, no linealidad, autoorganización y emergencia, son términos clave con los que la teoría de la complejidad puede fecundar el Trabajo Social Forense.
El desafío de la complejidad en las prácticas del Trabajo Social Forense reviste una doble dimensión. Por un lado, las problemáticas sociales en las que el trabajador social tiene que actuar e intervenir son sistemas complejos. Por otro lado, las instituciones en los que se despliegan las prácticas forenses constituyen también sistemas complejos. Dicho de otro modo, el sujeto y el objeto del Trabajo Social Forense son sistemas complejos que se implican y construyen mutuamente. En esta doble dimensión emerge el desafío epistémico y ético-político del Trabajo Social Forense: intervenir y transformar los problemas complejos que constituyen el objeto de la práctica profesional implica conjuntamente reflexionar y transformar el modo de pensar del sujeto que ejercita dicha práctica. No se trata, en absoluto, de un círculo vicioso, sino de un caminar en espiral, recursivo y constructivo: pensar la práctica para cambiar el pensamiento, pensar el pensamiento para cambiar las prácticas.
Si el Trabajo Social Forense, en su doble dimensión subjetiva y objetiva, es un sistema complejo, cabe preguntarnos ¿cómo cambiar un sistema complejo? Los sistemas complejos no se transforman por procesos acumulativos ni por rupturas o discontinuidades. Por el contrario, los sistemas complejos siguen una pauta de cambio dialéctico o no lineal a lo largo de procesos de desestructuración y reestructuración (García, 2006). Esta reflexión ofrece una pista estratégica para pensar el desarrollo futuro del Trabajo Social Forense. En la práctica profesional cotidiana tenemos el desafío de generar espacios de problematización reflexiva que nos permitan pensar y conversar colectivamente sobre lo que pensamos, decimos y hacemos; es decir, problematizar nuestro pensamiento, nuestro discurso y nuestra acción. La estrategia de problematización reflexiva del Trabajo Social Forense asume la forma de una conversación o diálogo controversial que tiene por objeto provocarnos a nosotros mismos, perturbar nuestro paradigma, desestructurar nuestro sistema de pensamiento para explorar juntos la posibilidad de devenir otros.
En síntesis, el paradigma de la complejidad y el pensamiento complejo ofrecen una perspectiva desafiante y de valor para problematizar, transformar y enriquecer las prácticas del Trabajo Social Forense. Fundamentalmente, una comprensión sistémica de los problemas complejos que abordamos como objetos permite trascender una visión fragmentada, reduccionista y parcial para analizar dinámicas familiares, psicológicas, sociales, culturales, económicas y legales como una totalidad compleja, abierta e interdependiente. La apertura a la incertidumbre, el reconocimiento de la no linealidad, el énfasis en la interacción y la recursividad permite enunciar un dictum para complejizar las prácticas del Trabajo Social Forense: tenemos el desafío de desestructurar y reestructurar los sistemas que queremos ver en nuestro mundo.

Referencias bibliográficas

Amozurrutia, J. A. (2012). Complejidad y sistemas sociales. Un modelo adaptativo para la investigación interdisciplinaria. Universidad Nacional Autónoma de México.
Armatte, M. (2006). La Nocion de Modelo en las Ciencias Sociales. Empiria. Revista de Metodologia de Ciencias Sociales, 11, 33-70.
Bateson, G. (1972). Pasos hacia una ecología de la mente. Una aproximación revolucionaria a la autocomprensión del hombre. Lohlé-Lumen.

Booch, G., Rumbaugh, J., y Jacobson, I. (2006). El lenguaje unificado de modelado. Pearson.
Castro, E. (2004). El vocabulario de Michel Foucault. Un recorrido alfabético por sus temas, conceptos y autores. . Prometeo y Universidad Nacionalde Quilmes.
De Ridder, J., Peels, R., y Van Woudenberg, R. (2018). Scientism. Prospects and Problems. Oxford University Press.
Foucault, M. (1992). Microfísica del poder. La Piqueta.
——— (1999). Foucault. En M. Foucault (Ed.), Obras esenciales (pp. 363-368). Paidós.
García, R. (1997). La epistemología genética y la ciencia contemporánea. Gedisa.
——— (2000). El conocimiento en construcción. De las formulaciones de Jean Piaget a la teoría de los sistemas complejos. Gedisa.
——— (2006). Sistemas complejos. Conceptos, método y fundamentación epistemológica de la investigación interdisciplinaria. Gedisa.
Giddens, A. (1982). Hermenéutica y Teoría Social. En A. Giddens (Ed.), Profiles and Critics in Social Theory. Macmillan.
González, J. A. (2015). Cibercultur@ y Sociocibernética. Ideas para una reflexión en paralelo. En J. A. González (Ed.), Entre cultura(s) y cibercultur@(s). Incursiones y otros derroteros no lineales. (pp. 201-235). Universidad Nacional Autónoma de México.
Gorski, P. (1990). Cientificismo, interpretaación y crítica. Journal of religion and science, 25(3), 279-307.
Habermas, J. (2008). El discurso filosófico de la modernidad. Katz.
Hacking, I. (1996). Representar e intervenir. Paidós.
Hahn, H., Neurath, O., y Carnap, R. (2002). La concepción científica del mundo: el Círculo de Viena. REDES, 9(18 -junio de 2002-), 103-149. (1929)
Hietanen, J., Turunen, P., Hirvonen, I., Karisto, J., Pattiniemi, I., y Saarinen, H. (2020). Cómo no criticar el cientificismo. Metaphilosophy, 51(4), 522-547. https://doi.org/https://doi.org/10.1111/meta.12443
Huertas, B. F. (2016). Planificar para Gobernar: El Método PES: entrevista a Carlos Matus. Fundación CIGOB. Ciencias para Gobernar.
Kitcher, P. (2001). Science, Truth, and Democracy. Oxford University Press.
Klimovsky, G., Varsavsky, O., Schvarzer, J., Sadosky, M., Eggers Lan, C., Moro Simpson, T., y García, R. (1975). Ciencia e ideología. Aportes polémicos. Ediciones Ciencia Nueva.
Lamo de Espinosa, E., González García, J. M., y Torres Alberto, C. (1994). La sociología del conocimiento y de la ciencia. Alianza.
Lombardi, O. (2007). La noción de modelo en ciencias. Educación en ciencias, II(4), 5-13.

Luengo González, E. (2018). Las vertientes de la complejidad. ITESO.
Lyotard, J.-F. (1998). La condición postmoderna: informe sobre el saber. Cátedra.
Maldonado, C. E. (1999). Visiones sobre la Complejidad. Ediciones El Bosque.
——— (2005). Complejidad de las ciencias y ciencias de la complejidad. Universidad Externado de Colombia.
Matus, C. (2007). Teoría del Juego Social. Universidad Nacional de Lanús.
Minsky, M. (1965). Matter, Mind and Models International Federation of Information Processing Congress, Vol 1. pp. 45-49,
Morin, E. (1988). El Método III. El conocimiento del conocimiento. Cátedra.
——— (1990). Introducción al Pensamiento Complejo. Gedisa.
——— (1996). Por una reforma del pensamiento. Correo de la UNESCO, 49(2), 10-14.
——— (1998). El Método IV. Las ideas. Cátedra.
——— (2001a). El Método I. La naturaleza de la naturaleza. Cátedra.
——— (2001b). Los siete saberes necesarios para la educación del futuro. Editorial Nueva Visión.
——— (2005). Complejidad restringida, complejidad general. Biblioteca Virtual Participativa de la Complejidad. http://www.pensamientocomplejo.com.ar/docs/files/Morin%2C%20Edgar%20-%20Complidad%20restringida%20-%20complejidad%20general.pdf
Nudler, O. (2004). Hacia un modelo de cambio conceptual: espacios controversiales y refocalización. Revista de Filosofía, 29(2), 7-19.
——— (2009). Espacios controversiales. Hacia un modelo de cambio filosófico y científico. Miño y Dávila.
Piaget, J., y García, R. (2008). Psicogénesis e historia de la ciencia. Siglo XXI.
Picus, L. (2024). Modelos de subjetivación en la política contemporánea Astrolabio. Revista Internacional de Filosofia (29), 1-14. https://doi.org/https://doi.org/10.1344/astrolabio.v1i29.47937%09
Prigogine, I., y Stengers, I. (1990). La nueva alianza. Metamorfosis de la ciencia. Alianza.
Putnam, H. (2002). El desplome de la dicotomía hecho-valor y otros ensayos. Paidós.
Railsback, S. F., y Grimm, V. (2012). Agent-Based and Individual-Based Modeling. Princeton.

Ramírez, Á. (2005). Posmodernidad y política. Espiga(12), 109-118. Heidegger
Restivo, S. (1992). Science, Society and Values. Leigh University Press.
Revel, J. (2002). Le vocabulaire de Foucault. Ellipses.
Simon, H. (1973). La arquitectura de la complejidad. En H. Simon (Ed.), Las ciencias de lo artificial (pp. 125-169). A.T.E.
Sorell, T. (1994). Cientificismo. La filosofía y la fascinación por la ciencia. Routledge.
Sotolongo, P., y Delgado Díaz, C. J. (2006). La revolución contemporánea del saber y la complejidad social. Hacia unas ciencias sociales de un nuevo tipo. CLACSO Libros.
Stenmark, M. (1997). ¿Qué es el cientificismo? Estudios religiosos, 33(1), 15-32. https://doi.org/10.1017/S0034412596003666
Treuil, J.-P., Drogoul, A., y Zucker, J.-D. (2008). Modélisation et simulation à base d’agents. Dunod.
Turunen, P., Hirvonen, I., y Pattiniemi, I. (2023). El cientificismo epistemológico y el metamétodo científico. Revista Europea de Filosofía de la Ciencia, 13(26), 1-23.
Varsavsky, O. (1969). Ciencia, política y cientificismo. Centro Editor de América Latina.
Varsavsky, O., Calcagno, A. E., Ibarra, J., Barbieri, J. d., Naon, E., Nuñez del Prado, A., Sainz, P., La Fuente, M., Bianciotto, J., Leal, L., Marzulli, L., Leiva, D., Perez, J., Yero, L., Domingo, C., Sabato, J., Cornblit, O., Di Tella, T., y Gallo, E. (1971). America Latina. Modelos Matemáticos. Editorial Universitaria.
Vásquez Rocca, A. (2011). La posmodernidad. Nuevo régimen de verdad, violencia metafísica y fin de los metarrelatos. Nómadas. Revista Crítica de Ciencias Sociales y Jurídicas, 29(1), 1-17.
Vattimo, G., y Rovatti, P. A. (2006). El pensamiento débil. Cátedra.
Waldrop, M. M. (1992). Complexity: The Emerging Science at the Edge of Order and Chaos. Touchstone.
Wallerstein, I. (2005). Las incertidumbres del saber. Gedisa.
Weaver, W. (1948). Science and complexity. American Scientist(36), 536-544.

Leonardo Gabriel Rodríguez Zoya

Perfil académico y profesional: Investigador del Consejo Nacional de Investigaciones Científicas y Técnicas (CONICET). Doctor en Sociología por la Universidad de Toulouse, Francia. Doctor en Ciencias Sociales por la Universidad de Buenos Aires (UBA). Profesor de Epistemología y Metodología de Investigación en grado y posgrado en universidades de Argentina y del exterior. Su línea de trabajo se orienta al desarrollo de recursos teóricos, metodológicos y prácticos para la investigación, planificación y gobierno de problemas complejos.
leonardo.rzoya@gmail.com
Identificador ORCID: 0000-0002-7304-2338

Paula Gabriela Rodríguez Zoya

Perfil académico y profesional: Investigadora del Consejo Nacional de Investigaciones Científicas y Técnicas (CONICET). Doctora en Ciencias Sociales. Licenciada en Ciencias de la Comunicación por la Universidad de Buenos Aires (UBA). Profesora de grado y posgrado de la UBA, universidades de Argentina y el exterior. Su línea de trabajo es la investigación de problemas complejos de comunicación y gobierno de la vida y la salud en la perspectiva de la complejidad y la problematización interdisciplinaria, multiactoral e interdiscursiva.
paula.rzoya@gmail.com
Identificador ORCID: 0000-0003-3623-3992


  1. Universidad de Buenos Aires (UBA) - Consejo Nacional de Investigaciones Científicas y Técnicas (CONICET).
  2. Cfr. Diccionario de la Real Academia Española, https://dle.rae.es/provocador?m=form
  3. Versión completa del texto y audio narrado por el autor, disponible en https://heraseunavez.com/2021/01/20/del-rigor-de-la-ciencia/
  4. El concepto de balcanización se emplea para significar un proceso de desintegración y fragmentación de un campo.
volver